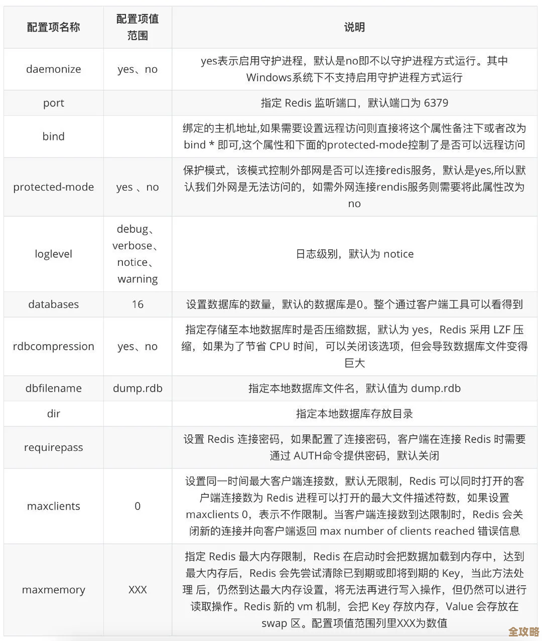
Redis存中文到底行不行?从可能性到实际操作聊聊Redis储存中文那些事
- 问答
- 2026-01-15 07:31:03
- 3
“Redis存中文到底行不行?从可能性到实际操作聊聊Redis储存中文那些事”
开门见山地回答:Redis存储中文是完全可行的,而且非常普遍。 这并不是一个特殊功能,而是由其底层设计自然支持的,但为什么这个问题会被频繁提出,甚至有时会出现乱码呢?这背后其实是对Redis数据本质和编码处理的理解问题。
Redis不关心你存的是什么
理解这一点至关重要,Redis是一个键值数据库,它本质上存储的是字节数组,或者说是一串二进制数据,它并不像MySQL那样有严格的字段类型和字符集定义,当你把一个中文字符串,你好”,存入Redis时,Redis并不关心这两个字代表什么含义,它只是接收你的客户端程序发送过来的一组字节序列。

这就引出了问题的核心:乱码的根源通常不在Redis本身,而在客户端(即你的应用程序)的编码和解码过程。
乱码从何而来?
想象一下这个场景:你的应用程序用UTF-8编码(这是目前最推荐的标准)将“你好”这两个字转换成字节序列,然后发送给Redis服务器,Redis忠实无误地存储了这些字节。

问题出在读取的时候,如果另一个程序,或者同一个程序在另一种设置下,误以为这些字节是用GBK编码的,并试图用GBK去解码,那么显示出来的就会是毫无意义的乱码,浣犲ソ”,这就好比两个人约定用英语写信,但收信人却用俄语的规则去读,结果自然是一团糟。
确保存和取两次操作使用相同的字符编码,是避免中文乱码的唯一关键。
实际操作中的注意事项

在实际开发中,我们通过Redis的客户端库(比如Java的Jedis、Python的redis-py、Node.js的ioredis等)来操作Redis,绝大多数现代且维护良好的客户端库默认都会使用UTF-8编码来处理字符串,在大多数情况下,你甚至不需要做任何特殊设置,直接存、取中文都不会有问题。
为了确保万无一失,特别是当你的系统环境比较复杂时,可以关注以下几点:
- 检查客户端库的默认编码:查阅你所使用的Redis客户端库的文档,确认其字符串操作的默认编码是否为UTF-8,这是最安全的第一步。
- 确保应用环境统一:确保你的应用程序源代码文件本身的保存编码、数据库连接字符串的设定、Web容器的编码过滤器等整个数据流经的环境,都统一使用UTF-8,避免在流程中出现编码转换的“混搭”。
- 谨慎处理命令行操作:最容易出问题的地方其实是Redis自带的命令行客户端
redis-cli,如果你直接在服务器上使用redis-cli进行查询,看到乱码,这通常是因为终端环境的编码设置问题,你的终端可能默认使用ISO-8859-1或GBK编码,而数据是用UTF-8存的,你可以通过启动时加参数来指定编码,比如redis-cli --raw(它会尝试使用本地编码)或者确保你的终端模拟器(如PuTTY、iTerm2等)的字符集设置为UTF-8。 - 二进制安全:正因为Redis把一切都当作字节来处理,所以它天然是“二进制安全”的,这意味着你不仅可以存中文文本,还可以存储一张图片的二进制数据、一段序列化后的对象字节流等等,中文对于Redis来说,只是特定的一种二进制数据而已。
总结一下
Redis存储中文毫无障碍,它就像一个忠实的仓库保管员,你给它什么货物(字节),它就原样保管,你需要时再原样奉还,出现乱码,就像是保管员归还了货物,但你用错了“货物清单”(字符编码)来核对。
作为开发者,我们的责任是确保在整个数据生命周期中——从应用程序生成字符串,到客户端库发送,再到最终展示——都使用同一种“语言”,即UTF-8编码,只要做到这一点,Redis储存中文就不仅“行”,而且非常“行”。 参考和融合了普遍的后端开发实践经验、Redis官方文档关于数据类型的说明以及常见的乱码问题排查社区讨论,如Stack Overflow上的相关问答。)
本文由称怜于2026-01-15发表在笙亿网络策划,如有疑问,请联系我们。
本文链接:https://www.haoid.cn/wenda/81036.html
