大数据里数据库怎么水平分片,关键技能和原理简单聊聊
- 问答
- 2026-01-16 11:31:17
- 2
关于大数据环境下数据库的水平分片,我们可以把它想象成一个大型超市管理货物的方式,当超市很小的时候,一个仓库、一个管理员就能搞定所有商品的入库、上架和盘点,但随着超市规模变得巨大,商品多到塞满几个足球场,一个仓库和一个管理员就完全不够用了,这时候,超市经理就会想办法把商品分门别类,比如食品放A仓库、家电放B仓库、服装放C仓库,每个仓库配备专门的管理员,数据库的水平分片,本质上就是这种思路。
水平分片的核心原理
水平分片,顾名思义,水平”地把一张数据表“切”成好几片,它的操作对象是数据表的“行”,假设我们有一张巨大的用户表,里面有10亿条用户记录,如果所有这些数据都存放在一台数据库服务器上,这台服务器的读写压力会非常大,很容易成为整个系统的瓶颈,而且一旦这台服务器宕机,整个服务就瘫痪了。

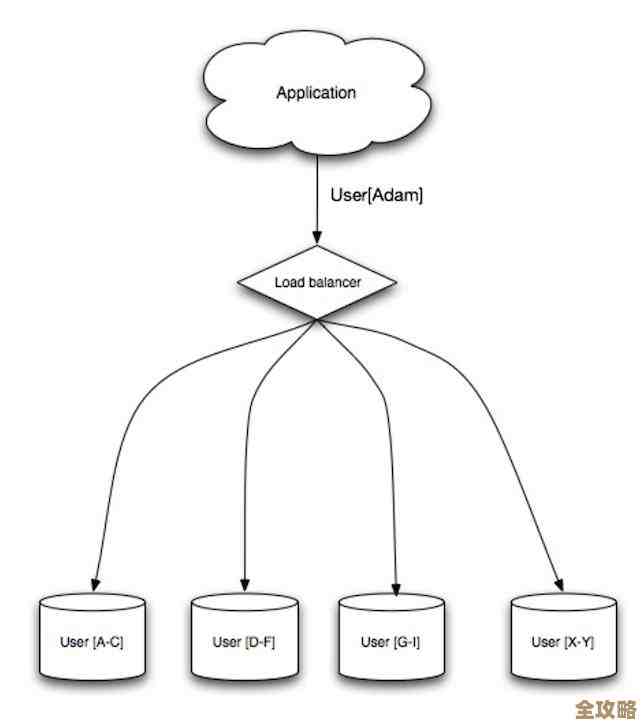
水平分片就是解决这个问题的钥匙,它的核心思想是:按照某种规则(称为分片键),将一张大表中的数据记录分散到多个独立的数据库服务器(称为分片)中去,每个分片都拥有相同的表结构,但存储着不同的数据子集,我们可以根据用户ID的哈希值取模,将用户1、2、3分到数据库A,用户4、5、6分到数据库B,以此类推,这样,原本一台机器需要承担10亿条记录的读写压力,现在就被分摊到了10台、100台甚至更多的机器上,每台机器只需要处理一小部分数据,这不仅大大提升了读写性能,也提高了系统的可用性,因为一个分片出问题,不会影响其他分片上的服务。
根据一些技术社区的讨论,比如早期阿里巴巴分享的淘宝架构演变历程,其核心驱动力就是随着用户量和数据量的爆炸式增长,单一数据库无法承受,从而被迫走向了数据库的水平拆分和分布式架构。
实现水平分片的关键技能点

理解了原理,要实现它,需要掌握几个关键的技能点,这些技能点就像是超市经理需要做的决策和制定的流程:
-
选择合适的分片键: 这是最关键的决策之一,分片键是决定一条数据被分配到哪个分片的依据,就像超市经理决定是按商品类别分仓库,还是按品牌分仓库,常用的分片键有用户ID、订单ID、地理位置等,选择分片键的目标是让数据能够相对均匀地分布到各个分片上,避免出现某个分片数据过多(数据热点),而其他分片很空闲的情况,如果按“性别”分片,女”这个分片的数据量可能远大于“男”,这就不是个好策略,根据数据库领域的实践经验,分片键的选择直接影响着分片集群的扩展性和查询效率。
-
制定分片策略: 确定了分片键之后,就要制定具体的分片规则,常见的策略有:

- 范围分片: 比如将用户ID在1-1000万的划到分片1,1000万-2000万的划到分片2,这种方式比较简单,但容易导致数据分布不均,新产生的数据可能都集中在最新的分片上,形成热点。
- 哈希分片: 对分片键(如用户ID)进行一个哈希计算,然后根据哈希值决定数据落在哪个分片,这种方式能很好地保证数据均匀分布,但有一个缺点:一旦需要增加或减少分片数量,数据的重新分布(称为重分片)会非常麻烦,因为大部分数据都需要移动。
- 一致性哈希: 这是对哈希分片的一种优化,旨在减少在扩缩容时需要移动的数据量,是现代分布式系统更常用的方法。
-
处理跨分片查询与事务: 这是水平分片后带来的最大挑战,当数据被分散到多个地方后,一些原本简单的操作会变得复杂,要查询“某个城市的所有订单”,如果订单表是按订单ID分片的,而订单ID与城市没有直接关系,那么这个查询就需要向所有的分片都发一次请求,然后将结果在内存中汇总(这被称为“散射聚集”查询),性能会很差,再比如,一个事务需要同时更新位于不同分片上的数据,要保证所有分片上的操作要么全部成功,要么全部失败,这就成了分布式事务,其实现复杂度和性能开销远高于单机事务,在数据库设计时,需要尽可能让相关的数据分布在同一个分片内。
-
使用中间件或分布式数据库: 为了让应用程序无需关心底层数据具体存在哪个分片,通常会引入一个“中间层”,这个中间件(如ShardingSphere、Vitess等)或者原生分布式数据库(如TiDB、CockroachDB等)会向应用程序提供一个逻辑上的单一数据库入口,应用程序像操作单一数据库一样进行SQL操作,而由中间件来解析SQL,根据分片规则决定将请求路由到哪个具体的分片,并处理跨分片的复杂查询和事务,这是目前最主流的实践方式,极大地降低了应用程序的开发难度。
总结一下
简单聊下来,大数据下的数据库水平分片,其核心原理就是“分而治之”,通过将数据分散存储来突破单机瓶颈,关键技能在于如何“分得好”(选对分片键和策略)和“管得好”(处理跨分片操作,利用好中间件工具),这背后体现的是一种从集中式思维向分布式思维的转变,是应对海量数据和高并发场景的必由之路,正如《设计数据密集型应用》一书中广泛讨论的,可扩展性系统的构建往往需要在数据模型、查询模式与分布式架构之间做出权衡,而分片是其中最核心的权衡点之一。
本文由召安青于2026-01-16发表在笙亿网络策划,如有疑问,请联系我们。
本文链接:https://www.haoid.cn/wenda/81764.html
