用Redis订阅那块来动态推消息,感觉挺灵活也方便实时传递信息
- 问答
- 2026-01-08 18:42:33
- 5
用户提到“用Redis订阅那块来动态推消息,感觉挺灵活也方便实时传递信息”,这个说法其实点出了Redis在实时消息推送中的一个常见应用场景,下面我就围绕这个主题,结合自己的理解展开说说。
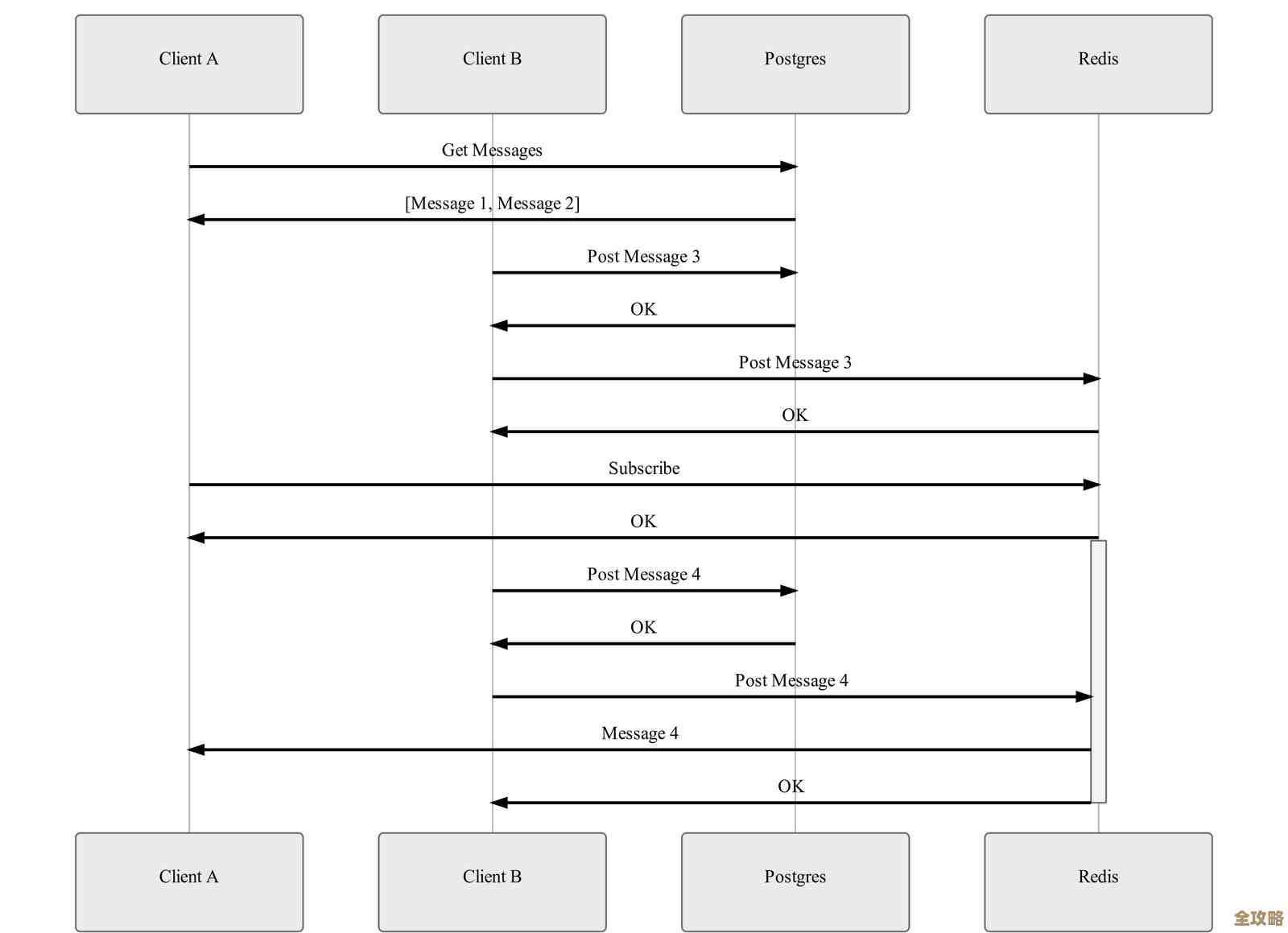
Redis的订阅发布功能,就像一个大喇叭广播系统,想象一下,在一个大型活动现场,有人拿着喇叭喊话,所有打开收音机并调到对应频道的人都能立刻听到,Redis就扮演了这个“广播站”的角色,应用中可以设置一些“频道”,订单更新”、“新消息通知”、“系统警报”等,当某个服务(比如后台处理完一个订单)需要通知其他部分时,它不用一个个去敲门告诉,而是直接向Redis的特定频道“喊”一嗓子(发布一条消息),任何对此感兴趣的服务(比如前端网页、用户APP、数据分析程序)只要提前“戴上耳机”(订阅了这个频道),就能瞬间收到这条消息,然后各自去干该干的事,这种方式最大的好处就是“解耦”——发布消息的服务完全不需要知道谁在听、有多少人在听,它只管喊;接收的服务也只需要关心自己感兴趣的频道,不用和发布方直接挂钩,这样系统各部分就更独立,维护和扩展起来也灵活得多。

这种机制之所以感觉灵活和实时,关键在于它避免了传统方式里常见的“轮询”开销,举个例子,如果没有这种推送,网页想看看有没有新消息,可能得每隔几秒就向服务器发一次请求问“有我的新消息吗?”,就像小孩坐车总问“到了没到了没”,大部分时候回答都是“没有”,白白浪费资源和时间,而用了Redis订阅,服务器一有消息就会主动推过来,网页这边安静等着就行,消息一来立刻反应,又快又省劲,这在需要即时反馈的场景里特别有用,比如在线聊天室,你刚发一句话,所有在屋里的人几乎同时就看到;或者股票价格变动,一秒内的波动都能立刻推送到所有关注的用户屏幕上。

直接使用Redis的订阅发布功能,在实际应用中也需要考虑一些细节,Redis本身的订阅连接是“非持久化”的,这好比收音机广播,你当时开着就能听到,如果中途关机了或者网络断了,那段时间的广播就错过了,再开机也不会补放给你,对于某些不能丢消息的业务(比如重要的订单状态变更),这可能是个问题,通常的解决办法可能是引入更可靠的消息队列(比如RabbitMQ、Kafka)来保证消息必达,或者是在应用层自己设计重试和确认机制,Redis的订阅消息是“即发即忘”的,它不保证每个订阅者都能成功处理消息,如果某个订阅者收到消息后处理时自己崩溃了,消息也就丢了,对于要求高可靠性的场景,需要额外下功夫。
还有一点是连接管理,订阅功能需要客户端和Redis服务器保持一个长连接,如果订阅者非常多,Redis服务器就需要维护大量的长连接,这对服务器的资源(比如文件描述符数量)会有一定压力,需要提前做好配置和监控,网络稳定性也很重要,长连接万一意外断开,客户端需要有自动重连并重新订阅的机制,否则就“失聪”了。
虽然有一些需要注意的地方,但Redis订阅发布的简单、高效特性,使得它在很多对实时性要求高、且允许少量消息丢失的场景下(比如实时在线用户状态广播、游戏内非关键性事件通知、配置信息的动态更新等)依然是一个非常顺手和高效的工具,它的灵活性就在于,搭建这样一个实时消息通道非常快速,几行代码就能建立起生产者和消费者,让信息流动起来,确实方便了信息的实时传递。
本文由雪和泽于2026-01-08发表在笙亿网络策划,如有疑问,请联系我们。
本文链接:https://www.haoid.cn/wenda/76972.html
