单机环境下Redis内存怎么省空间,存储优化那些事儿
- 问答
- 2026-01-01 11:12:35
- 1
说到怎么给Redis省内存,这事儿其实挺实际的,尤其当你的数据量越来越大,服务器内存又有限的时候,咱们不扯那些高大上的理论,就直接说一些能上手操作的办法。
最基础也最重要的一点,就是别把Redis当垃圾桶,什么都往里扔,在用Redis之前,先想清楚,这些数据是不是真的需要放在Redis里?是不是所有的字段都是必须的?你存一个用户信息,可能有一二十个字段,但也许当前业务场景下只需要用到来昵称、头像和最后登录时间这三项,那你就只存这三项,别把用户的生日、地址、个人签名这些暂时用不上的全存进去,从数据源头就做好精简,这是最有效的省钱办法。(这个思路在很多技术文章里都有强调,是优化的首要原则)
你得给Redis的键(Key)“瘦身”,Key是会被反复存储的,如果Key很长,那浪费的内存就很可观,你要存用户123的姓名,别用这种Key:user:123456789:profile:base_info:name,试着把它缩短,比如变成u:123:nm,缩短的前提是你们团队的开发人员都能明白这些缩写的含义,最好有个统一的命名规范,用短Key能省下非常多的内存空间。(在Redis官方文档以及众多性能优化指南中,缩短Key长度是被反复提及的基础优化点)
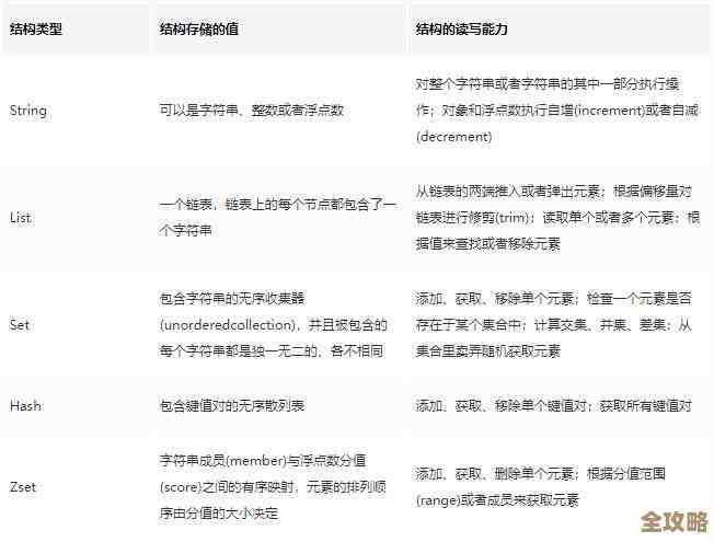
咱们得聊聊Value的优化,Redis提供了好几种数据结构,选对了能省一大笔钱。

-
善用哈希(Hash)表:如果你要存一个对象的多个字段,比如上面说的用户信息,别用多个独立的Key(如
user:123:name,user:123:avatar),而是应该用一个Hash来存,Key是user:123,字段是name,avatar等,Redis在存储小Hash(指字段数不多,Value长度不大)时,会采用一种非常紧凑的编码方式(ziplist,之后会变成listpack),这比存多个独立的String类型的Key要节省很多内存,这招对于存储对象属性特别有效。(Redis作者Salvatore Sanfilippo本人就多次推荐使用Hash来聚合存储小对象) -
列表(List)、集合(Set)、有序集合(ZSet)也有类似的“小对象优化”,当这些数据结构里面的元素数量少于一定值、且每个元素的大小小于一定阈值时,Redis也会使用紧凑的存储格式,你可以根据你的数据情况,在Redis的配置文件里调整这些阈值(比如
hash-max-ziplist-entries,zset-max-ziplist-entries等),让更多的数据集合能享受到紧凑存储的红利,但要注意,调得太激进可能会稍微影响性能,因为编码解码需要消耗CPU,这是个权衡。 -
别忘了HyperLogLog和Bitmap:这两种是Redis的秘密武器,用在特定的场景下能极大地节省空间,你要统计网站的独立访客数(UV),如果直接把每个用户的ID存到一个Set里,用户量上亿的时候,内存肯定爆炸,但用HyperLogLog,可能只需要12KB左右的内存,就能完成估算,虽然有点小小的误差,但在可接受范围内,再比如,要记录用户每天是否签到,用Bitmap(位图)是非常好的选择,一个用户一年的签到情况只需要365个比特位,也就是大概46个字节就能存下,极其节省空间。(在《Redis设计与实现》等书籍中,对这些特殊数据结构的适用场景和节省效果有详细说明)

-
谨慎使用String类型:String是万金油,但有时候并不是最省油的灯,对于非文本类的数字,尽量存成整数而不是字符串,因为Redis会把整数直接存成二进制,比存成字符串"12345"要省空间,如果你有一堆需要单独设置过期时间的计数器,可以考虑用Hash结构配合
hincrby命令,而不是一堆String的Key。
再来谈谈数据过期和清理,内存是有限的,所以一定要给数据设置过期时间(TTL),除非是核心的、需要永久保存的配置数据,否则都应该有个合理的TTL,让Redis自动帮你清理过期数据,避免内存被无用数据占满,要选择合适的内存淘汰策略(maxmemory-policy),比如allkeys-lru,当内存不足时,Redis会自动淘汰最近最少使用的Key,保证服务的可用性。
如果这些方法都用上了,内存还是紧张,可以考虑启用Redis的压缩功能(如果用的是Redis Enterprise版),或者更直接一点,升级Redis版本,新版本的Redis往往在内存优化上做得更好,比如用listpack替代ziplist,有更好的性能和压缩效率。
给Redis省内存,核心思路就是“精打细算”:从Key和Value的“体型”上做文章,选用最合适的数据结构,并及时清理垃圾,它是一个结合了业务理解、数据模型设计和Redis配置调优的综合性工作。
本文由召安青于2026-01-01发表在笙亿网络策划,如有疑问,请联系我们。
本文链接:https://www.haoid.cn/wenda/72417.html
